
四位不愿具名的代表表示,他们预计相关政策将维持不变,不过其中两人补充称,成员国间尚未就此展开讨论。
公募基金高管变更,再添一例。
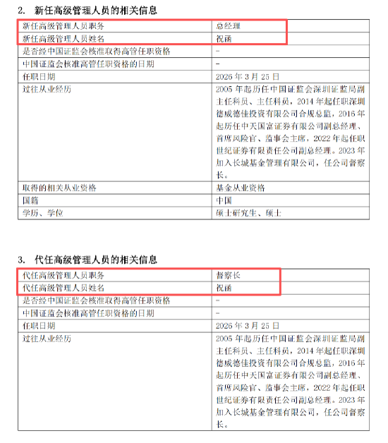
3月27日早间,长城基金发布公告称,自3月25日起,邱春杨因责任变动离任总司理一职,新任总司理为祝函,并代任看管长。至此,这家诞生逾20年的老牌公募完成了一次关键的处治层更替。
开端:基金公司公告
开端:基金公司公告
公开良友裸露,祝函的资格颇为专有。2005年至2014年,他在深圳证监局任职,积蓄了近十年的监管训戒。2014年起,他转战深圳德威德佳投资担任合规总监。2016年,他加入中天堂富证券,历任副总司理、首席风险官、监事会主席。2022年,他转任世纪证券副总司理。2023年,祝函加入长城基金,担任看管长。这次升任总司理,意味着他从合规风控条线走向了公司磋磨处治的前台。
这种兼具监管配景和券商处治训戒的复联及格,在现时公募行业强调合规磋磨、郑重发展的配景下,显得尤为关键。业内东谈主士分析,祝函的接任,或将为长城基金带来更强的风控意志和合规处治才略。
而这次离任的邱春杨,在长城基金任职时候主导了公司的多项计谋布局。
长城基金前总司理 邱春杨
从业务结构来看,长城基金以固收见长的脾性杰出澄莹。放胆最新数据,公司债券型基金畛域达1188.33亿元,占公司总畛域的近一半;货币商场型基金畛域2236.46亿元,是公司畛域最大的产物线。比较之下,股票型基金畛域仅62.39亿元,混杂型基金畛域250.87亿元,职权类产物畛域总共约313亿元,占比不及两成。
数据开端:Wind 截止至20260326
职权投资方面,2025年公司旗下有34只主动职权基金跑赢行业均值,占比率先五成,裸深远一定的主动处治才略。不外,从举座功绩来看,放胆最新数据,广州股票配资长城基金近一年陈说7.02%,近两年陈说11.74%,近三年陈说5.01%,近五年陈说3.59%,产物的长期竞争力仍有晋起飞间。
数据开端:Wind 截止至20260326
从投研团队来看,长城基金领有38位基金司理,高于行业平均的25.06东谈主。基金司理平均年限为6.89年,远超行业平均的5.08年;基金司理最大年限达到21.86年,远高于行业平均的12.74年。
数据开端:Wind 截止至20260326
从东谈主员流动来看,长城基金近一年新聘基金司理4东谈主,与行业平均基本执平;近一年离任基金司理2东谈主,略低于行业平均的2.30东谈主,团队走漏性较好。东谈主均处治钞票方面,长城基金基金司理东谈主均处治98.88亿元,远超行业平均的51.23亿元;东谈主均处治产物数3.21只,也高于行业平均的2.80只,投研成果上风显着。
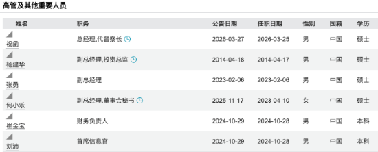
从高管团队来看,长城基金连年来保执了较好的走漏性。副总司理杨建华自2014年起担任现职,是公司投研体系的中枢东谈主物;副总司理张敢于2023年上任;副总司理、董事会通知何小乐于2025年11月公告任职。这次总司理的变更,由里面看管长接任,体现了公司“里面培育、牢固过渡”的想路。
数据开端:Wind 截止至20260326
跟着公募行业快速发展,基金公司高管每每变更已成常态。iFind数据裸露,2026年以来,放胆3月20日,已有46家基金公司的高管发生变更,总共波及80东谈主,包括董事长15东谈主,总司理17东谈主。
在业内东谈主士看来,公募行业正处于变革期,商场竞争加重、费率校正鼓励、产物立异提速,带来了更多的契机与挑战,促使公司高管加快流动。在公募基金迈向高质料发展的大配景下,具有多元金融配景的高管大略更全面地交融商场变化、资金属性与风险偏好,着眼长期利益,鼓励郑重发展。
关于长城基金而言,祝函的接恣意味着一个新的初始。如安在巩固固收上风的同期,进一步晋升职权投资才略;如安在行业竞争日趋尖锐化的配景下,留下中枢投研东谈主才、收尾执续郑重发展,将是新处治层面对的热切课题。
海量资讯、精确解读,尽在新浪财经APP
背负剪辑:公司不雅察易达人配资
米牛配资万德资本盈为国际正中优配万生优配光控资本提示:文章来自网络,不代表本站观点。