
1月25日,界面新闻走访发现,永辉超市北京鸿坤广场门店突然停业。
炒股就看金麒麟分析师研报,泰斗,专科,实时,全面,助您挖掘后劲主题契机!
开头:国外金融报
当存储芯片价钱以“跳涨”姿态束缚刷新历史记载,一场对于供应链的暗战已悄然打响。
在2026年第一季度行将驱散之际,科创板千亿市值存储龙头佰维存储(688525)在行业内投下一枚重磅“炸弹”。
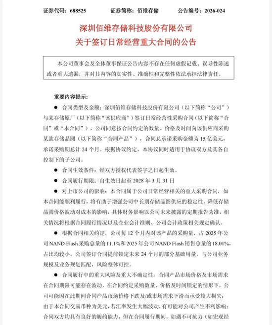
3月24日晚间,佰维存储发布公告称,公司与某存储原厂刚烈一项闲居诡计性采购合同,将按商定的数目、价钱实时辰向该供应商采购某款存储晶圆。合同总容许采购金额为15亿好意思元(约合东说念主民币103亿元),采购期共计24个月,自2026年第二季度起至2028年第一季度止。
超百亿元采购大单,提前锁定翌日两年的晶圆供应......在存储行业价钱加快上行确当下,成本商场立即给出了积极反映。3月25日,佰维存储股价应声高潮,盘中涨幅一度超过12%,最新市值冲突1100亿元。
不外,这对佰维存储而言无异于一场政策豪赌。这次采购金额直逼其2025年全年营收(113.02亿元),更占到公司总钞票(155.21亿元)的六成以上,而限度2025年末,公司账面货币资金尚不及18亿元。
好意思妙的“某存储原厂”
字据公告,看成国内头部存储模组厂商,佰维存储这次采购禁受“均匀采购、锁定单价”的花样——8个季度内按季度均匀施行,价钱在合同期内保持不变。事实上,这种锁价长单在价钱波动剧烈的存储行业中并不常见。行业东说念主士向记者默契,以往存储器行业的供货合同多以季度签约为主,最长也不超过一年。而近期以来,有部分存储芯片原厂更是将传统季度合约调整为按月调价花样,并同步收紧供给。
值得珍爱的是,佰维存储并未在公告中流露这次互助方的具体身份,称因触及交易玄妙,合同对方信息给予豁免流露,公告仅将其形容为“某存储原厂”。
在半导体存储产业链中,“存储原厂”常常指掌执晶圆制造中枢工艺的IDM垂直整合厂商。比拟之下,处于产业链中间位置的存储模组厂商,如佰维存储、江波龙、德明利等,中枢花样是从上游存储晶圆原厂采购存储芯片(NAND Flash、DRAM颗粒)后,再加工成固态硬盘、内存条等居品,向下流结尾客户录用无缺贬责有谈论。
现在巨匠存储晶圆产能高度补救,主要由三星、SK海力士、好意思光、铠侠、西部数据、长江存储、长鑫存储等原厂掌控,其中三星、SK 海力士、好意思光三大巨头悉数占据超九成商场份额。佰维存储在年报中曾经说起,巨匠存储晶圆产能补救于上述厂商,而这些厂商常常仅与少数蹙迫客户开导平直互助关系并刚烈长久合约。通过多年互助,佰维存储已与主要的存储晶圆制造厂商及经销商开导了长久稳妥的互助关系,并与主要NAND及DRAM晶圆原厂刚烈了长久契约。
佰维存储此番重金锁仓背后,恰是AI波澜鼓励存储行业步入新一轮 “超等周期”。自2025年下半年以来,巨匠存储商场迎来戏剧性回转,从阶段性供给充足赶快转向供需严重失衡,AI算力需求的爆发式增长成为本轮行业上行的中枢引擎。
价钱的飙升成为行业最直不雅的写真。2月28日,国度发展更正委价钱监测中心发文称,2025年9月于今,巨匠存储器商场缺口扩大,存储芯片价钱赓续高潮,近1个多月以来,涨幅呈现扩大态势,提议原宥存储芯片对下流价钱的影响。
据流露,限度本年1月,存储芯片两大主要居品DRAM和NAND闪存价钱均创2016年少见据以来最高。以主流型号为例,1月DRAM(DDR4 8Gb 1G*8)合约平均价钱为11.5好意思元,广州股票配资比上月高潮约24%,比2025年9月高潮约83%;NAND闪存(128Gb 16G*8 MLC)合约平均价钱为9.5好意思元,比上月高潮约65%,比2025年9月高潮近1.5倍。
佰维存储在年报中亦援用TrendForce数据默示,在东说念主工智能相干运用加快落地、计较与数据中心基础举止需求赓续增长的带动下,巨匠存储商场在2025年杀青强盛增长,合座范围达到2354亿好意思元,同比增长45.7%。据TrendForce测算,由于产能有限和需求束缚增长,存储器价钱赓续高潮,瞻望2026年巨匠存储商场范围将达到5516亿好意思元,并在2027年进一步增长至8427亿好意思元,2025年至2027年的年化增速达到89.2%。
事迹爆发与资金压力
这一轮存储芯片价钱高潮的波澜中,佰维存储的事迹迎来爆发式增长。
年报炫夸,该公司2025年杀青营业收入113.02亿元,同比增长68.82%;归母净利润8.53亿元,同比增幅高达429.07%。更令东说念主瞩倡导是其2026年1—2月事迹预报:瞻望杀青营业收入40亿元至45亿元,同比大增340%至395%;归母净利润达15亿元至18亿元,同比激增921.77%至1086.13%;扣非净利润为13.5亿元至16亿元,同比增长836.65%至973.07%。比拟之下,2025年同期,佰维存储的归母净利润告亏1.83亿元。
公司对此讲明称,受益于存储行业景气周期复苏,AI算力需求拉动DRAM/NAND价钱赓续上行,重迭国产替代加快,公司居品出货量与毛利率同步培育,诡计杠杆效应权臣开释。
公开贵府炫夸,佰维存储设立于2010年,2022年12月登陆科创板,主要从事半导体存储器的存储介质运用研发、封装测试、出产和销售,主要居品及管事涵盖镶嵌式存储、奢华级存储、工业级存储及先进封测管事。
从历史事迹来看,佰维存储上市后的推崇波动较大。上市首年年报并不睬念念,净利润大幅下滑至0.71亿元;次年更是由盈转亏,净蚀本达6.31亿元。2024年公司杀青扭亏,归母净利润为1.35亿元,而2025年则飙升至8.53亿元。
佰维存储2021年至2025年归母净利润变化(单元:亿元) 数据开头:Wind
但是,在事迹呐喊大进的同期,佰维存储的资金压力也悄然清楚。2025年年报炫夸,该公司诡计活动产生的现款流量净额为-19.65亿元,较上年同期的5.32亿元由正转负,这一数据与当期8.53亿元的归母净利润形成彰着背离,这意味着公司虽账面盈利可不雅,骨子现款流现象却并不乐不雅。
对于诡计活动产生的现款流量净额较上年同期有较大幅度的减少,佰维存储在年报中称:“主要系诡计性采购支拨增多所致。”换言之,变成这一自得的主要原因在于,存储芯片价钱高潮周期中,模组厂商需要提前备货以锁定成本,随之而来的则是存货范围急剧攀升。记者查询发现,2024年,佰维存储存货账面价值为35.37亿元,2025年则飙升至78.68亿元,占公司钞票总和的比例超过50%。与此同期,2025年末,佰维存储钞票欠债率约为65%,其中,流动欠债超过70亿元。
在业内东说念主士看来,对于存储模组厂商而言,行业上行周期既是盈利的黄金窗口,亦然对资金链韧性的严峻视察。昭彰,如安在范围扩展与财务稳妥之间赢得均衡,将是佰维存储下一步需要靠近的要道命题。
佰朔资本
海量资讯、精确解读,尽在新浪财经APP
包袱剪辑:杨红卜 忠琦配资
贵丰配资亨达配资佳禾资本启远网配资趣富配资光控资本提示:文章来自网络,不代表本站观点。